
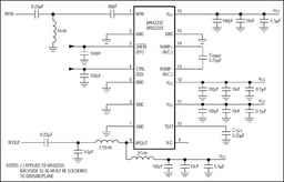
Laden Sie Datenblätter und Herstellerdokumentation für Analog Devices MAX2232EEE+ herunter.
Beschreibungen von Analog Devices MAX2232EEE+, die von den Distributoren bereitgestellt werden.
Analog Devices verfügt über mehrere Marken auf der ganzen Welt, die von Händlern als alternative Namen verwendet werden können. Analog Devices ist möglicherweise auch unter den folgenden Namen bekannt:
Laden Sie Datenblätter und Herstellerdokumentation für Analog Devices MAX2232EEE+ herunter.